Developer Guide
- Introduction
- Acknowledgements
- Setting up, getting started
- Design
- Implementation
- Documentation, logging, testing, configuration, dev-ops
- Appendix: Requirements
- Appendix: Instructions for manual testing
Introduction
CallMeMaybe (CMM) is a desktop app that helps Telemarketers in customer contact management. CMM provides a solution to quickly catalog contacts based on whether they have already been called or not. The in-built tracking functionality serves as a reminder to reach back on previously unreachable customers. Importing and exporting of existing customer database is also supported by CMM to facilitate team-based environments.
This Developer Guide (DG) aims to help developers better understand the architecture and design choices of CMM.
The screenshot below shows the different components of the Ui. It would be helpful to take note of the different components as there will be references to these Ui components throughout this Developer Guide
Acknowledgements
- CMM is adapted from AddressBook-Level3 (AB3)
- For the detailed documentation of AddressBook-Level3 project, see the Address Book Product Website
- Libraries used: JavaFX, Jackson, JUnit5
Setting up, getting started
Refer to the guide Setting up and getting started.
Design

.puml
files used to create diagrams in this document can be found in the diagrams folder. Refer to the PlantUML Tutorial at se-edu/guides to learn how to create and edit diagrams.
Architecture
The Architecture Diagram given above explains the high-level design of the App.
Given below is a quick overview of the main components and how they interact with each other.
Main components of the architecture
Main
has two classes called Main
and MainApp
. They are responsible for:
-
At app launch: Initializes the components in the correct sequence, and connects them up with each other.
-
At shut down: Shuts down the components and invokes cleanup methods where necessary.
Commons
represents a collection of classes used by multiple other components.
The rest of the App consists of four components.
-
UI
: The UI of the App. -
Logic
: The command executor. -
Model
: Holds the data of the App in memory. -
Storage
: Reads data from, and writes data to, the hard disk.
How the architecture components interact with each other
The Sequence Diagram below shows how the components interact with each other for the scenario where the user issues the command delete 1
.
Each of the four main components (also shown in the diagram above),
-
defines its API in an
interface
with the same name as the Component. -
implements its functionality using a concrete
{Component Name}Manager
class (which follows the corresponding APIinterface
mentioned in the previous point.
For example, the Logic
component defines its API in the Logic.java
interface and implements its functionality using the LogicManager.java
class which follows the Logic
interface. Other components interact with a given component through its interface rather than the concrete class (reason: to prevent outside component’s being coupled to the implementation of a component), as illustrated in the (partial) class diagram below.
The sections below give more details of each component.
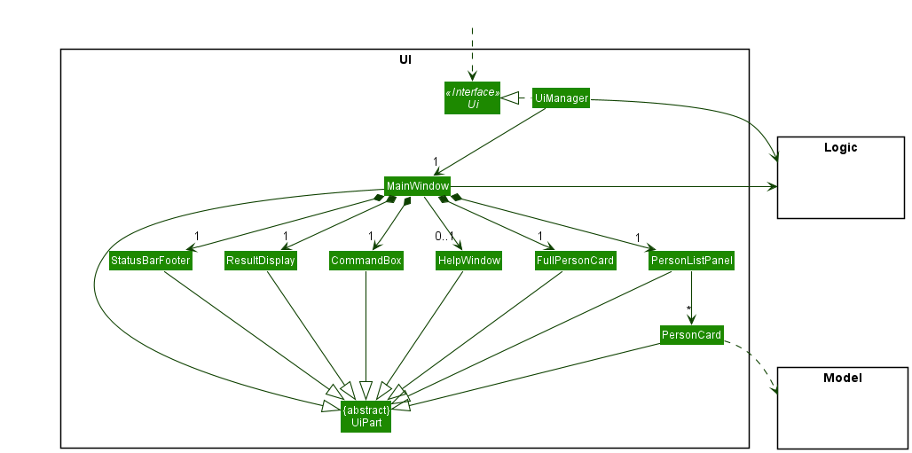
UI component
The API of this component is specified in Ui.java
The UI consists of a MainWindow
that is made up of parts e.g.CommandBox
, ResultDisplay
, PersonListPanel
, StatusBarFooter
etc. All these, including the MainWindow
, inherit from the abstract UiPart
class which captures the commonalities between classes that represent parts of the visible GUI.
The UI
component uses the JavaFx UI framework. The layout of these UI parts are defined in matching .fxml
files that are in the src/main/resources/view
folder.
For example, the layout of the MainWindow
is specified in MainWindow.fxml
The UI
component,
-
executes user commands using the
Logic
component. -
listens for changes to
Model
data so that the UI can be updated with the modified data. -
keeps a reference to the
Logic
component, because theUI
relies on theLogic
to execute commands. -
depends on some classes in the
Model
component, as it displaysPerson
object residing in theModel
.
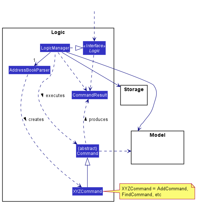
Logic component
API : Logic.java
Here’s a (partial) class diagram of the Logic
component:
How the Logic
component works:
-
When
Logic
is called upon to execute a command, it uses theAddressBookParser
class to parse the user command. -
This results in a
Command
object (more precisely, an object of one of its subclasses e.g.,AddCommand
) which is executed by theLogicManager
. -
The command can communicate with the
Model
when it is executed (e.g. to add a contact). -
The result of the command execution is encapsulated as a
CommandResult
object which is returned back fromLogic
.
The Sequence Diagram below illustrates the interactions within the Logic
component for the execute("delete 1")
API call.

The lifeline for
DeleteCommandParser
should end at the destroy marker (X) but due to a limitation of PlantUML, the lifeline reaches the end of diagram.
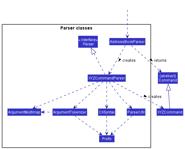
Here are the other classes in Logic
(omitted from the class diagram of the Logic
component above) that are used for parsing a user command:
How the parsing works:
-
When called upon to parse a user command, the
AddressBookParser
class creates anXYZCommandParser
(XYZ
is a placeholder for the specific command name e.g.,AddCommandParser
) which uses the other classes shown above to parse the user command and create aXYZCommand
object (e.g.,AddCommand
) which theAddressBookParser
returns back as aCommand
object. -
All
XYZCommandParser
classes (e.g.,AddCommandParser
,DeleteCommandParser
, …) inherit from theParser
interface so that they can be treated similarly where possible e.g, during testing.
Additionally, here are other classes in Logic
(omitted from the class diagram of the Logic
component above) that are used for comparing Person
objects which are part of the Model
component:
How the comparing works:
-
When called upon to compare contacts, the
PersonComparator
class creates anXYZComparator
(XYZ
is a placeholder for the specific comparator name e.g.,GenderComparator
). ThePersonComparator
returns theXYZComparator
object as aComparator
object. -
All
XYZComparator
classes (e.g.,GenderComparator
,CalledComparator
, …) inherit from theComparator
interface so that they can be treated similarly where possible e.g, during testing.
Model component
API : Model.java
The Model
component,
-
stores the address book data i.e., all
Person
objects (which are contained in aUniquePersonList
object). -
stores the currently ‘selected’
Person
objects (e.g., results of a search query) as a separate filtered list which is exposed to outsiders as an unmodifiableObservableList<Person>
that can be ‘observed’ e.g. the UI can be bound to this list so that the UI automatically updates when the data in the list change. -
stores a
UserPref
object that represents the user’s preferences. This is exposed to the outside as aReadOnlyUserPref
objects. -
does not depend on any of the other three components (as the
Model
represents data entities of the domain, they should make sense on their own without depending on other components)

An alternative (arguably, a more OOP) model is given below. It has an
Interest
list in the AddressBook
, which InterestsList
references.
This allows AddressBook
to only require one Interest
object per unique interest, instead of each InterestsList
needing their own Interest
objects.
Storage component
API : Storage.java
The Storage
component,
-
can save both address book data and user preference data in json format, and read them back into corresponding objects.
-
can export and import into address book data in CSV format, and read them back into corresponding objects.
-
inherits from both
AddressBookStorage
,UserPrefStorage
andImportExportStorage
, which means it can be treated as either one (if only the functionality of only one is needed). -
depends on some classes in the
Model
component (because theStorage
component’s job is to save/retrieve objects that belong to theModel
)
Common classes
Classes used by multiple components are in the seedu.address.commons
package.
Implementation
This section describes some noteworthy details on how certain features are implemented.
Add feature
The add feature is facilitated by the LogicManager. The AddCommandParser#parse()
is used to parse the
command arguments and returns a FindCommand object.The LogicManager#execute()
then executes the AddCommand.
This feature allows the user to add a contact into the CMM database.
Given below is an example usage scenario and how the add mechanism behaves at each step.
-
The user opens the application and views the list of contacts. He wants to add more another contact into the list. They enters the command
add n/bob e/email@email.com p/999
-
Command entered by user is passed into the LogicManager
-
AddressBookParser parses the command
-
AddressBookParser creates an AddCommand and a new Person with the fields specified by the user
-
LogicManager executes the AddCommand and the new Person is added into the address book
The Sequence Diagram below illustrates the interactions within the Logic component for the execute("add n/bob e/email@email.com p/999")
API call.

Due to the length of the arguments, we have decided to replace the line “n/bob e/email@email.com p/999” with
...
within the diagram for easier viewing.

The lifeline for
AddCommandParser
should end at the destroy marker (X). But due to a limitation of PlantUML, the lifeline reaches the end of diagram.
The activity diagram below summarises what happens when a user executes an Add Command.
Design considerations:
Aspect: Compulsory fields:
-
Alternative 1 (current choice): 3 compulsory fields
-
Compulsory fields:
Name
,Email
,Phone
. -
Non-Compulsory fields:
Address
,Gender
,Age
,Interest
. -
Pros: Improves User Experience by minimising the number of fields the user is required to fill.
-
Cons: Slightly more complicated implementation.
-
-
Alternative 2: All 7 fields are compulsory
-
Pros: Easier to implement.
-
Cons: Having to enter every field can be time-consuming for the user.
-

Since there is little reason for telemarketers to add a contact who has already been called into the address book, all new contacts added will have their
Called
field set to false by default. Hence there
is no need for the user to specify the Called field.
As the app is catered towards telemarketers, the Name
, Email
and Phone
fields were kept as compulsory as they are important contact information for telemarketers.
On the other hand, Address
, Gender
, Age
and Interest
are seen as complementary fields. Hence, they are non-compulsory.
The current split of compulsory and non-compulsory fields allows us to maintain the minimal amount of information required by telemarketers while also improving user experience by reducing time required for users to type the command.
FindAll/FindAny feature
The find feature is facilitated by the LogicManager. The Find(Any/All)CommandParser#parse()
is used to parse the
command arguments and returns a DisplayCommand object.The LogicManager#execute()
then executes the Find(All/Any)Command.
This feature finds any contact that matches the fields specified by the user.
Given below is an example usage scenario and how the find mechanism behaves at each step.
-
The user opens the application and views the list of contacts. He wants to find a specific contact in the list and enters the command
findAny n/alex
-
Command entered by user is passed into the LogicManager (i.e.
findAny n/alex g/m
orfindAll n/alice g/f
) -
AddressBookParser parses the command
-
AddressBookParser creates a FindAny/FindAll command with the respective predicates depending on the fields specified by the user
-
LogicManager executes the Find command and the model updates the filtered list of contacts with the new predicates
The Sequence Diagram below illustrates the interactions within the Logic component for the execute("findAny n/alex")
API call.

While only the
findAny
command was used for the examples below, the findAll
command works exactly the same way

The lifeline for
FindAnyCommandParser
should end at the destroy marker (X). But due to a limitation of PlantUML, the lifeline reaches the end of diagram.
The activity diagram below summarises what happens when a user executes a findAny
Command.
Design considerations:
Aspect: Different types of find commands:
findAny
: A contact would be displayed as long as it matches any of the keywords specified by the user in its respective fields
findAll
: A contact would be displayed only if it matches ALL of the keywords specified by the user in its respective fields
-
Alternative 1 : only findAny
-
Pros: Easier implementation
-
Cons: Users will not have a way to find contacts that fit a precise demographic
-
-
Alternative 2 (current choice): Both findAny and findAll
-
Pros: Improves User Experience by giving users the freedom to decide whether they want find to be lenient or strict
-
Cons: More difficult to implement
-
As telemarketers, having the option to find specific demographics when selling products with very niche target audiences would
be invaluable. Therefore, although the usage rate of findAll
may not be high while selling generic products. We cannot overlook
the event where the need arises.
Display feature
The display command is facilitated by the LogicManager. The DisplayCommandParser#parse()
is used to parse the
command arguments and returns a DisplayCommand object.The LogicManager#execute()
then executes the DisplayCommand
that is created by the DisplayCommandParser#parse()
.
This feature allows telemarketers to display additional details about a contact at any point in time if they need to.
Given below is an example usage scenario and how the display mechanism behaves at each step.
-
The user opens the application and views the list of contacts. He wants to view more details about a particular contact and enters the command
display 2
-
Command entered by user is passed into the LogicManager which directs it to AddressBookParser
-
AddressBookParser parses the command
-
AddressBookParser creates a DisplayCommand with the index (i.e., 2) specified by the user
-
LogicManager executes the DisplayCommand and the contact to be displayed is obtained from the list of contacts
-
The UiManager then executes the displaying process by communicating with the MainWindow
-
The MainWindow, where the relevant JavaFX elements are placed, shows the details of the selected contact
The Sequence Diagram below illustrates the interactions within the Logic component for the execute("display 2")
API call.

The lifeline for
DisplayCommandParser
should end at the destroy marker (X). But due to a limitation of PlantUML, the lifeline reaches the end of diagram.
The following activity diagram summarizes what happens when a user executes a display command:
Filter feature
The Filter feature is facilitated by the LogicManager. The FilterCommandParser#parse()
is used to parse the
command arguments and returns a FilterCommand object. The LogicManager#execute()
then executes the FilterCommand.
This feature allows the user to filter the contacts based on Called
and Gender
Given below is an example usage scenario and how the filter mechanism behaves at each step.
-
The user opens the application and views the list of contacts. He wants to filter the contacts according to
Gender
and enters the commandfilter gender 3
-
Command entered by user is passed into the LogicManager
-
AddressBookParser parses the command
-
AddressBookParser creates a FilterCommand
-
LogicManager executes the FilterCommand and creates a Comparator with the category field specified by the user
-
The Comparator is used to sort the FilteredList of contacts in Model
-
The count field specified by the user is used to limit the number of contacts displayed in the GUI
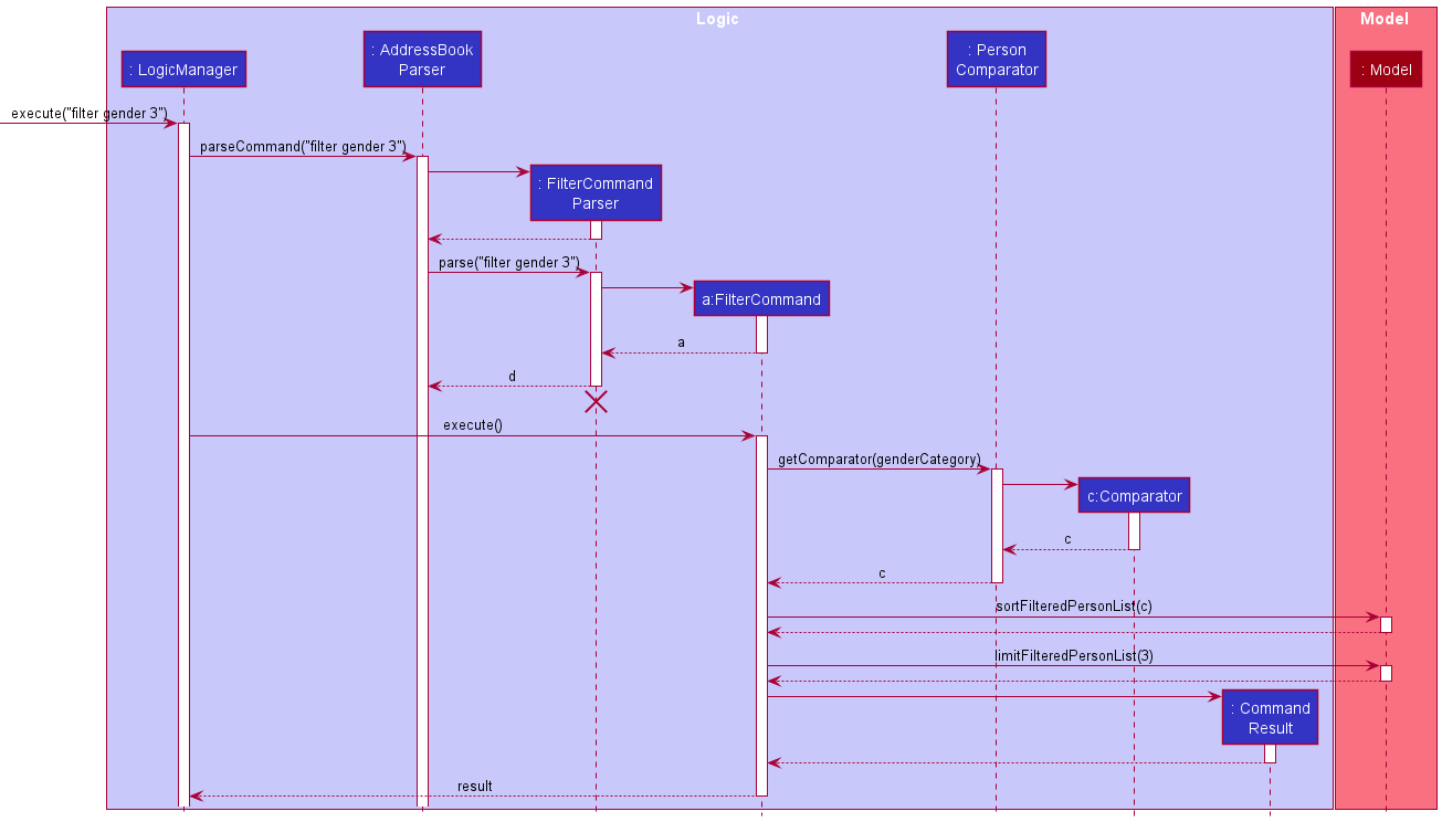
The Sequence Diagram below illustrates the interactions within the Logic component for the execute("filter gender 3")
API call.

The lifeline for
FilterCommandParser
should end at the destroy marker (X). But due to a limitation of PlantUML, the lifeline reaches the end of diagram.
The activity diagram below summarises what happens when a user executes a Filter Command.
Design considerations:
Aspect: Compulsory fields:
-
Alternative 1 (current choice): 1 compulsory field
-
Compulsory fields:
Category
-
Non-Compulsory fields:
Count
-
Pros: Allows quicker filtering by reducing the number of fields required
-
Cons: More difficult to implement
-
-
Alternative 2: Both fields are compulsory
-
Pros: Easier to implement
-
Cons: User has to choose how many contacts to be displayed every time
-

Since sorting by “Gender” and “Called” is the most used by telemarketers, these are the only 2 categories supported by the filter command as of now.
However, we have plans to implement sorting by other categories in the future.
As the key intention is for users to filter by Category
, it is kept as a compulsory field.
On the other hand, filtering by Count
is a complementary feature to improve Quality of Life (QOL) for users. Hence, it is non-compulsory.
The current design implementation allows users to filter contacts quickly and gives them the flexibility of limiting the size of the filtered list. This can come in handy when there too many contacts in the list.
Edit feature
The Edit feature is facilitated by the LogicManager. The EditCommandParser#parse()
is used to parse the
command arguments and returns an EditCommand object.The LogicManager#execute()
then executes the EditCommand.
This feature allows the user to easily edit any specific component of a contact.
Given below is an example usage scenario and how the edit mechanism behaves at each step.
-
The user opens the application and views the list of contacts. He wants to edit the first contact and enters the command
edit 1 name/Will age/20
-
This command is passed on to the
LogicManager
which directs the command to theAddressBookParser
-
The
AddressBookParser
parses the command and returns an EditCommand with a new person object containing all the specified edited fields except the interests (refer to note after step 8) -
The
LogicManager
then executes theEditCommand
-
The
EditCommand#createEditedPerson()
returns a new Person object containing all the updated data fields including the updatedInterestsList
. -
The contact that was requested to be edited is updated to this new Person Object
-
The
DisplayCommand
is then used to display the modifications through the person card

Editing of the
InterestsList
field works differently from the other fields. In the case for other fields,
the new values specified by the user will completely replace the original values of their respective fields. However, editing of
the InterestsList1
allows for adding and removing of Interest
as well as editing specific Interests
withing the InterestsList
.
Therefore, a reference to the original InterestsList
of the contact to be edited is required. Hence, the creation of the
updated InterestsList
is done in the EditCommand where there is access to the Model
instead of the EditCommandParser.
The Sequence Diagram below illustrates the interactions within the Logic component for the execute("edit 1 n/Peter e/peter@email.com g/M age/M")
API call.

Due to the length of the arguments, we have decided to replace the line “1 n/Peter e/peter@email.com g/M age/M” with
...
within the diagram for easier viewing.

The lifeline for
EditCommandParser
should end at the destroy marker (X). But due to a limitation of PlantUML, the lifeline reaches the end of diagram.
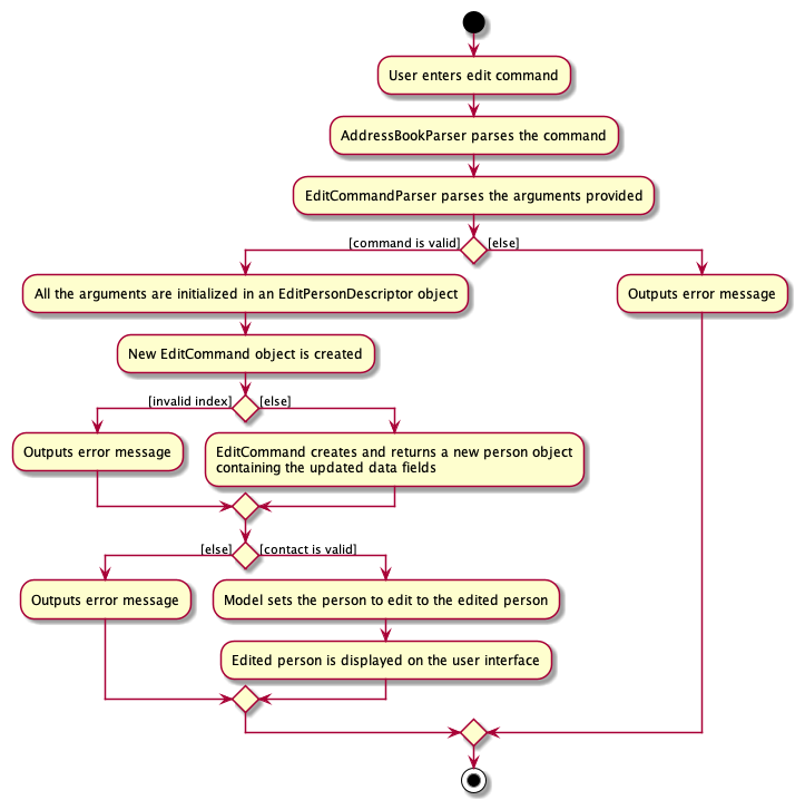
The following activity diagram summarizes what happens when a user executes an edit command:
Design considerations:
Aspect: Duplicate detection:
-
Alternative 1 (current choice): 3 fields (
Name
,Email
andPhone
) need to exactly match for duplicate to be detected-
Pros: More logical and emulates real world scenario where it is unlikely for non-duplicate contacts to have the same name, email and phone
-
Cons: More likely that an edited contact might be already present in the address book
-
-
Alternative 2: All 7 fields (
Name
,Email
,Phone
,Address
,Age
,Gender
andInterestslist
) need to match for duplicate to be detected-
Pros: Less likely for edited contact to be already present in the address book
-
Cons: This can lead to more than one contact having the same name, phone and email but different other attributes, which is nearly impossible in the real world
-
Aspect: Edit command implementation:
-
Alternative 1 (current choice): Person to be edited is replaced by a new person object containing updated data field values
-
Pros: Easier to implement, more readable code and less prone to errors.
-
Cons: Every single time even if there is a minor edit, a new person object needs to be created which could potentially lead to overhead.
-
-
Alternative 2: Person attributes are edited rather than the entire person object being replaced by a new object
-
Pros: Logically more apt and intuitive.
-
Cons: Implementation gets messy, and more prone to errors.
-
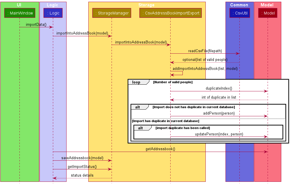
Import feature
The import feature is primarily facilitated by the Storage Manager.
This feature allows the user to easily import external data into the CMM database.
Given below is an example usage scenario and how the import mechanism behaves at each step.
-
User wants to import additional data from a separate CSV file and clicks on the
Add on Imports button
-
MainWindow calls logic to import data
-
Logic calls StorageManager to import the data into a model
-
StorageManager calls CsvAddressBookImportExport to read and convert all details found in CSV file to list of valid people
-
CsvAddressBookImportExport either adds or updates valid people into the model.
-
Logic saves the database after all imports have been completed
Different Import settings based on User
Application will ask whether the User has any new imports upon every application startup.
User will be prompted with 3 options :
-
Add on Imports
-
Start new with imports
-
No Imports
The following activity diagram summarizes what happens when a user selects either of the 3 options:
The next few sections will go deeper into what CMM does in each case
Add On Imports
-
Adds on new valid imports into existing database
-
Valid people need to have the following attributes : Name, Phone, Email filled
-
Every attribute of import person has to follow the type requirements. This is handled in CsvUtil and CsvAdaptedPerson
-
-
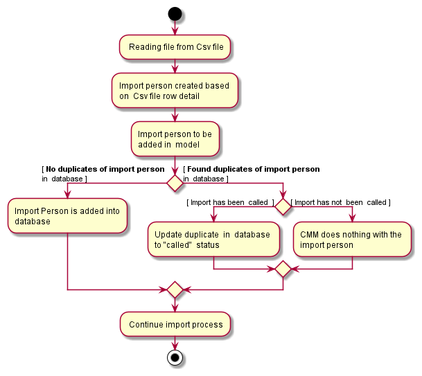
Duplicates found in database
- As duplicates are often found when adding on to an existing database, it is important to have a clearly defined plan for CMM to handle such cases
The following activity diagram summarizes what happens when a duplicate import is encountered:
- As duplicates are often found when adding on to an existing database, it is important to have a clearly defined plan for CMM to handle such cases

Duplicates are defined to be two contacts with the exact same name, phone number and email address.
Start New Using Imports
-
Exports the current state of the database into a CSV file. Export implementation is covered in detail here
-
Replaces the current database with valid imports from the existing import.csv file
No imports
-
CMM will not import anything and application will start normally
-
Closing the prompt will also choose this option

This import will not work if the first row does not have valid headers.
Headers must include
Name
, Phone
, Email
, Address
, Gender
, Age
, Interest
and Called
from the left to right,
starting from the cell ‘A1’. Headers are case-insensitive
Design considerations:
Aspect: When import should be executed:
-
Alternative 1 (current choice): Always ask for import upon startup
-
Pros: Ensures that user will always be using the most updated list. This reduces the likelihood of time wasted working on outdated data.
-
Cons: Popups may become annoying if user constantly opens and closes application
-
-
Alternative 2: Separate command to import.
-
Pros: Fewer prompts upon startup. User can import while CMM is running
-
Cons: User may forget to import the latest Excel file and work on an outdated file
-
Aspect: Types of imports that should be available to users:
-
Alternative 1 (current choice): 3 options :
Add on import
,Start new with import
,Don't import
-
Pros: Increased flexibility to cater to different needs of the user
-
Cons: More difficult to implement
-
-
Alternative 2: Only allow 2 options :
Add on import
anddont import
.-
Pros: Easier to implement
-
Cons: Less flexibility for users
-
Export feature
The export feature is primarily facilitated by the StorageManager.
This feature allows the user to easily transfer data from one device over to another.
Given below is an example usage scenario and how the export mechanism behaves at each step.
-
User wants to transfer the data over to another device and exports the data from the CMM database.
-
MainWindow calls Logic to Export data
-
Logic calls StorageManager to export the data found in model
-
StorageManager calls CsvImportExportStorage to read and convert to Csv file
-
Logic then saves the database after all contacts have been exported

Export file will have the following file name :
export[Date HH:MM:SS].csv
where date and time will follow your system settings
Design considerations:
Aspect: When export should be executed:
-
Alternative 1 (current choice): Always ask for export upon exit
-
Pros: User will always be reminded to export the most updated list. This reduces the likelihood transferring outdated data across devices
-
Cons: Popups may become annoying if user constantly opens and closes application
-
-
Alternative 2: Separate command to export.
-
Pros: Fewer prompts upon exit. User can export while CMM is running
-
Cons: User may forget to export the latest Excel file and transfer an outdated file to another device.
-
[Proposed] Undo/redo feature
Proposed Implementation
The proposed undo/redo mechanism is facilitated by VersionedAddressBook
. It extends AddressBook
with an undo/redo history, stored internally as an addressBookStateList
and currentStatePointer
. Additionally, it implements the following operations:
-
VersionedAddressBook#commit()
— Saves the current address book state in its history. -
VersionedAddressBook#undo()
— Restores the previous address book state from its history. -
VersionedAddressBook#redo()
— Restores a previously undone address book state from its history.
These operations are exposed in the Model
interface as Model#commitAddressBook()
, Model#undoAddressBook()
and Model#redoAddressBook()
respectively.
Given below is an example usage scenario and how the undo/redo mechanism behaves at each step.
The user launches the application for the first time. The VersionedAddressBook
will be initialized with the initial address book state, and the currentStatePointer
pointing to that single address book state.
The user executes delete 5
command to delete the 5th contact in the address book. The delete
command calls Model#commitAddressBook()
, causing the modified state of the address book after the delete 5
command executes to be saved in the addressBookStateList
, and the currentStatePointer
is shifted to the newly inserted address book state.
The user executes add n/David …
to add a new contact. The add
command also calls Model#commitAddressBook()
, causing another modified address book state to be saved into the addressBookStateList
.

If a command fails its execution, it will not call
Model#commitAddressBook()
, so the address book state will not be saved into the addressBookStateList
.
The user now decides that adding the contact was a mistake, and decides to undo that action by executing the undo
command. The undo
command will call Model#undoAddressBook()
, which will shift the currentStatePointer
once to the left, pointing it to the previous address book state, and restores the address book to that state.

If the
currentStatePointer
is at index 0, pointing to the initial AddressBook state, then there are no previous AddressBook states to restore. The undo
command uses Model#canUndoAddressBook()
to check if this is the case. If so, it will return an error to the user rather
than attempting to perform the undo.
The following sequence diagram shows how the undo operation works:

The lifeline for
UndoCommand
should end at the destroy marker (X) but due to a limitation of PlantUML, the lifeline reaches the end of diagram.
The redo
command does the opposite — it calls Model#redoAddressBook()
, which shifts the currentStatePointer
once to the right, pointing to the previously undone state, and restores the address book to that state.

If the
currentStatePointer
is at index addressBookStateList.size() - 1
, pointing to the latest address book state, then there are no undone AddressBook states to restore. The redo
command uses Model#canRedoAddressBook()
to check if this is the case. If so, it will return an error to the user rather than attempting to perform the redo.
The user then decides to execute the command list
. Commands that do not modify the address book, such as list
, will usually not call Model#commitAddressBook()
, Model#undoAddressBook()
or Model#redoAddressBook()
. Thus, the addressBookStateList
remains unchanged.
The user executes clear
, which calls Model#commitAddressBook()
. Since the currentStatePointer
is not pointing at the end of the addressBookStateList
, all address book states after the currentStatePointer
will be purged. Reason: It no longer makes sense to redo the add n/David …
command. This is the behavior that most modern desktop applications follow.
The following activity diagram summarizes what happens when a user executes a new command:
Design considerations:
Aspect: How undo & redo executes:
-
Alternative 1 (current choice): Saves the entire address book.
-
Pros: Easy to implement.
-
Cons: May have performance issues in terms of memory usage.
-
-
Alternative 2: Individual command knows how to undo/redo by itself.
-
Pros: Will use less memory (e.g. for
delete
, just save the contact being deleted). -
Cons: We must ensure that the implementation of each individual command are correct.
-
{more aspects and alternatives to be added}
Documentation, logging, testing, configuration, dev-ops
Here are some guides that you may find useful.
Appendix: Requirements
Product scope
Target user profile:
- Telemarketers
- has the potential to receive a list of contacts through an Excel file
- prefer desktop apps over other alternatives
- can type fast
- prefers typing to mouse interactions
- is reasonably comfortable using CLI apps
Value proposition: manage potentially interested contacts faster than a typical mouse/ GUI driven app
User stories
Priorities: High (must have) - * * *
, Medium (nice to have) - * *
, Low (unlikely to have) - *
Priority | As a … | I want to … | So that I can… |
---|---|---|---|
* * * |
new user | see usage instructions | refer to instructions when I forget how to use the App |
* * * |
Telemarketer | import data from an excel file | work on the list of contacts that was set for me by my manager |
* * * |
Telemarketer | export data to an excel file | return updated list of called contacts to my manager at the end of the day |
* * * |
user | add a new contact | |
* * * |
user | delete a contact | remove entries that I no longer need |
* * * |
user | edit an existing contact | make corrections when the contacts’ details change |
* * * |
user | display a contact | display additional details about a particular contact |
* * * |
user with many contacts in the address book | find a contact by name | locate details of contact without having to go through the entire list |
* * * |
user with many contacts in the address book | find a contact by other details | locate those contacts who are of interest to me based on their details |
* * |
user | hide private contact details | minimize chance of someone else seeing them by accident |
* * |
user with many contacts in the address book | filter contacts by called status | locate contacts who have not been called quickly |
Use cases
(For all use cases below, the System is CallMeMaybe
and the Actor is the user
, unless specified otherwise)
Use Case 1: Add a contact
System : CallMeMaybe (CMM)
Use Case : UC1 - Add a contact
Actor : User
Guarantees: New contact will be added to the address book
MSS
-
User requests to add a contact
-
Contact gets added into the address book
Use case ends.
Extensions
-
1a. User enters the command wrongly
-
1a1. Command box displays error message
Use case resumes at step 1
-
Use Case 2: List contacts
System : CallMeMaybe (CMM)
Use Case : UC2 - List contacts
Actor : User
Guarantees: Contacts in the address book will be listed
MSS
-
User requests to list contacts
-
All contacts in the address book is listed
Use case ends
Extensions
-
1a. Address book is empty
Use case ends
Use Case 3: Delete a contact
System : CallMeMaybe (CMM)
Use Case : UC3 - Delete a contact
Actor : User
Guarantees: Selected contact will be deleted from the address book
MSS
-
User requests to list contacts (UC2)
-
User requests to delete a specific contact in the list
-
CMM deletes the contact
Use case ends.
Extensions
-
1a. The list is empty.
Use case ends.
-
2a. The given index is invalid.
-
2a1. CMM shows an error message.
Use case resumes at step 2.
-
Use Case 4: Mark a contact as called
System : CallMeMaybe (CMM)
Use Case : UC4 - Mark contact as called
Actor : User
Guarantees: Selected contact will be marked as called
MSS
-
User requests to list contacts (UC2)
-
User requests to mark a contact as called
-
CMM marks the selected contact as called
Extensions
-
1a. List is empty
Use case ends
-
2a. The given index is invalid
-
2a1. CMM shows an error message
Use case resumes at step 2
-
Use Case 5: Using an Excel file to import data of users
System : CallMeMaybe (CMM)
Use Case : UC5 - Import Excel File
Actor : User
Guarantees: CMM Database will be set
MSS
-
Upon startup, CMM prompts user whether to start importing with a new Database, or to import into the existing database
-
User determines import setting
-
CMM imports the file accordingly
Use case ends
Extensions
-
1a. User does not want to import any new data
Use case ends
-
2a. User request to create a new Database when CMM has no existing database
- 2a1. CMM will convert the Excel file to the correct datatype to be stored inside CMM
Use case resumes from step 3
-
2b. User request to create a new Database when CMM has existing database
-
2b1. CMM exports the current database (UC6)
-
2b2. CMM clears the current database
-
2b3. CMM will convert the Excel file to the correct datatype to be stored inside CMM
Use case resumes from step 3
-
-
2c. User request to add on to current Database when CMM has existing database
-
2c1. CMM will convert the Excel file to the correct datatype to be stored inside CMM
-
2c2. CMM adds on to current database
Use case resumes from step 3
-
-
2d. User request to add on to current Database when CMM has no existing database
-
2d1. CMM will convert the Excel file to the correct datatype to be stored inside CMM
-
2d2. CMM creates new database
-
2d3. CMM adds on to current database
Use case resumes from step 3
-
-
3a. During import, User uses a file that does not exist
-
3a1. CMM will cancel the transfer
-
3a2. CMM informs the user of the cancellation
Use case ends
-
-
3a. During import, User uses a file that does not follow the set format
-
3a1. CMM will cancel the transfer
-
3a2. CMM informs the user of the cancellation
Use case ends
-
Use Case 6: Exporting current database into Excel file
System : CallMeMaybe (CMM)
Use Case : UC6 - Export database as Excel File
Actor : User
Guarantees: Export of current database into an Excel file
MSS
-
User request CMM to export database into Excel file
-
CMM exports database into a new Excel file
Use case ends
Use Case 7: Displaying additional details about a contact
System : CallMeMaybe (CMM)
Use Case : UC7 - Display a contact
Actor : User
Guarantees: Selected contact’s additional details will be displayed
MSS
-
User requests to display a specific contact in the list
-
Application displays the contact details in the person card
Use case ends
Extensions
-
1a. The list is empty.
Use case ends
-
1b. The given index is invalid.
-
1b1. Command box displays an error message
Use case ends
-
Use Case 8: Filter contacts
System : CallMeMaybe (CMM)
Use Case : UC8 - Filter contacts
Actor : User
Guarantees: Contacts will be sorted by the category specified
MSS
-
User requests to filter contacts
-
Contacts be filtered based on the fields specified by the user.
Use case ends
Extensions
-
1a. User enters the command wrongly
-
1a1. Command box displays error message
Use case ends
-
-
1b. User enters an invalid field
-
1b1. Command box displays error message
Use case ends
-
Use Case 9: Finding specific contacts
System : CallMeMaybe (CMM)
Use Case : UC9 - Finding specific contacts
Actor : User
Guarantees: All contacts that match the specified fields would be displayed
MSS
-
User requests to find contacts
-
Only the contacts the match the keywords specified are displayed
Use case ends
Extensions
-
1a. User enters the command wrongly
-
1a1. Command box displays error message
Use case ends
-
-
1b. User enters an invalid field
-
1b1. Command box displays error message
Use case ends
-
Use Case 10: Edit a contact
System : CallMeMaybe (CMM)
Use Case : UC10 - Edit a contact
Actor : User
Guarantees: Specified contact in the CMM database will be edited
MSS
-
User requests to edit a specific person in the list
-
Contact gets edited in the CMM database and edited person card is displayed
Use case ends
Extensions
-
1a. The given index is invalid
-
1a1. Command box displays an error message
Use case ends
-
-
1b. There are duplicate interests list index values
-
1b1. Command box displays an error message
Use case ends
-
-
1c. There are duplicate interest arguments
-
1c1. Command box displays an error message
Use case ends
-
-
1d. There is a duplicate of the edited person already present in the CMM database
-
1d1. Command box displays an error message
Use case ends
-
Non-Functional Requirements
-
Should work on any mainstream OS as long as it has Java
11
or above installed -
Should be able to hold up to 1000 contacts without a noticeable sluggishness in performance for typical usage
-
A user with above average typing speed for regular English text (i.e. not code, not system admin commands) should be able to accomplish most of the tasks faster using commands than using the mouse
-
Portability of database is expected as Telemarketers tend to work in a team setting
-
A user should be able to retrieve the latest list of contacts in the event the program crashes unexpectedly
-
Each command should not take more to 1 second to execute
Glossary
-
CLI: Command Line Interface
-
CMM: CallMeMaybe, the name of the application
-
Address Book: Used interchangeably with ‘CMM database’
-
GUI: Graphical User Interface
-
Mainstream OS: Windows, Linux, Unix, OS-X
-
Private contact detail: A contact detail that is not meant to be shared with others
-
CSV Comma Separated Values: An excel format
-
PlantUML: An open-source tool allowing users to create diagrams from a plain text language
-
JSON: JSON is an open standard file format and data interchange format that uses human-readable text to store and transmit data objects consisting of attribute–value pairs and arrays
-
Quality of Life: The measure of how convenient it is to use an application
Appendix: Instructions for manual testing
Given below are instructions to test the app manually.

These instructions only provide a starting point for testers to work on; testers are expected to do more exploratory testing.
Launch and shutdown
-
Initial launch
-
Download the jar file and copy into an empty folder
-
Double-click the jar file.
Expected: An import prompt will appear. After clickingDon't import
, it will show the GUI with a set of sample contacts. The window size will be fullscreen.
-
-
Importing Data during launch
2.1. Test Add on import
-
Prerequisites : Data in CMM is currently populated and import.csv in the correct format at the correct file location
-
Testcase : click
Add on Import
upon CMM startup
Expected : Valid people in import.csv are added on to existing data in CMM
2.2. Test Start using New Import
-
Prerequisites : Data in CMM is currently populated and import.csv in the correct format at the correct file location
-
Testcase : click
Start using New Import
upon CMM startup
Expected : Current data is exported in a csv file. Only valid people in import.csv exists in CMM
2.3 Test Don’t Import
-
Prerequisites : Data in CMM is currently populated and import.csv in the correct format at the correct file location
-
Testcase : click
Don't import
upon CMM startup or close the prompt
Expected : Current data will stay in CMM. No new data will be imported
-
-
Exporting Data during shutdown
3.1. Test exporting
- Testcase : click
Export
upon CMM shutdown
Expected : new csv file with the latest details can be found in the data folder at CMM jar location
3.2. Test Don’t export
- Testcase : click
Don't export
or close the prompt
Expected: No new csv files created
- Testcase : click
Deleting contacts
Prerequisites: Displayed list must not be empty
-
Specifying a valid index to be deleted
- Test case:
delete 1
Expected: First contact is deleted from the list. Details of the deleted contact shown in the status message.
- Test case:
-
Specifying an invalid index to be deleted
-
Test case:
delete 0
Expected: No contact is deleted. Error details shown in the status message -
Test case:
delete 100
(List contains only 50 contacts)
Expected: No contact is deleted. Error details shown in the status message -
Test case:
delete 9999999999999
(Index larger than 2147483647)
Expected: No contact is deleted. Error details shown in the status message -
Test case:
delete x
Expected: No contact is deleted. Error details shown in the status message
-
Displaying contacts
Prerequisites: Displayed list must not be empty
-
Specifying a valid index to be displayed
- Test case:
display 2
Expected: Second contact is displayed from the list
- Test case:
-
Specifying an invalid index to be deleted
-
Test case:
display 0
Expected: The previously displayed contact continues to be displayed. Error details shown in the feedback box -
Test case:
display 100
(List contains only 50 contacts)
Expected: The previously displayed contact continues to be displayed. Error details shown in the feedback box -
Test case:
display 9999999999999
(Index larger than 2147483647)
Expected: The previously displayed contact continues to be displayed. Error details shown in the feedback box -
Test case:
display x
Expected: The previously displayed contact continues to be displayed. Error details shown in the feedback box
-
Editing contacts
Prerequisites: Displayed list must not be empty
-
Editing the name of the contact
- Test case:
edit 1 n/bob
Expected: The name of the first contact is edited to ‘bob’
- Test case:
-
Editing multiple fields at once (age, gender and address)
- Test case
edit 2 age/22 g/F a/new_address
Expected: The age, gender and address of the second contact are edited
- Test case
-
Adding an interest to the interests list of a specific contact
- Test case
edit 4 i/hockey
Expected: The interest ‘hockey’ is added to the interests list of the fourth contact
- Test case
-
Editing the interests list of a specific contact
- Test case
edit 4 i/(1) reading
Expected: The first interest in the interests list of the fourth contact is edited and updated to ‘reading’
- Test case
-
Removing an interest in the interests list of a specific contact
- Test case
edit 2 i/(1) remove
Expected: The first item in the interests list of the fourth contact is removed
- Test case
-
Editing, adding and removing interests of a specific contact
- Test case
edit 3 i/(2) remove i/jogging i/(3) cooking
Expected: The third item in the interests list of the third contact is edited and updated to ‘cooking’, the second item in the interests list is removed and the interest ‘jogging’ is added to the interests list
- Test case
-
Editing contacts with invalid index
- Test case:
edit 2333 i/helicopter
Expected: Error details shown in the feedback box
- Test case:
-
Editing contacts to persons who already exist in the list
- Test case:
edit 1 n/Peter Smith p/98989898 e/peter@email.com
Expected: Error details shown in the feedback box
- Test case:
Filtering contacts
-
Filtering by a valid category (i.e.,
called
,gender
)- Test case:
filter gender
Expected: All contacts are displayed, sorted by gender
- Test case:
-
Filtering by a valid category and limiting the number of contacts shown
- Test case:
filter called 3
Expected: Sort contacts based on whether they are called. Only the first 3 contacts are displayed
- Test case:
-
Filtering by an invalid count
- Test case:
filter called 0
Expected: Contacts are not filtered. Error details shown in the feedback box
- Test case:
-
Filtering by an invalid category
- Test case:
filter address 1
Expected: Contacts are not filtered. Error details shown in the feedback box
- Test case:
Adding contacts

A contact is considered valid when all 3 of the compulsory fields
Name
, Phone
and Email
are specified
-
Adding valid contacts with only the 3 compulsory fields,
Name
,Phone
,Email
specified- Test case:
add n/bob p/98765432 e/test@test.com
Expected: A contact with the specified fields is added into the list with all other fields,address
,age
,gender
,interests
left as ‘N.A’
- Test case:
-
Adding valid contacts with multiple optional fields specified
-
Test case:
add n/bob p/98765432 e/test@test.com g/m i/running
Expected: A contact with the specified fields is added into the list with onlyaddress
andage
left as ‘N.A’ -
Test case:
add n/bob p/98765432 e/test@test.com a/his house age/22
Expected: A contact with the specified fields is added into the list with onlygender
andinterests
left as ‘N.A’
-
-
Adding contacts with invalid fields
-
Test case:
add n/bob p/18765432 e/test@test.com g/m i/running
(phone is invalid)
Expected: Error details shown in the feedback box -
Test case:
add n/bob p/98765432 e/test@test.com g/me i/running
(gender is invalid)
Expected: Error details shown in the feedback box
-
-
Adding contacts without anything specified after their respective prefix
-
Test case:
add n/bob p/98765432 e/test@test.com g/m i/
(‘i/’ is left empty)
Expected: Error details shown in the feedback box -
Test case:
add n/bob p/98765432 e/test@test.com g/ i/running
(‘g/’ is left empty)
Expected: Error details shown in the feedback box
-
Finding contacts

The test cases below only make use of the findAny command. However, the findAll command should be tested roughly the same way. Only difference is when multiple valid fields are supplied at once.
-
Finding contacts by specifying only 1 field
-
Test case:
findAny n/bob
Expected: Only contacts that have the substring ‘bob’ in their name are displayed -
Test case
findAny i/run
Expected: Only contacts that have the substring ‘run’ in any of their interests are displayed
-
-
Finding contacts with multiple specified fields
- Test case
findAny n/bob i/run
Expected: Only contacts that have either the substring ‘bob’ in their name or ‘run’ in any of their interests are displayed
(For findAll: Only contacts that have both the substring ‘bob’ in their name and ‘run’ in any of their interests are displayed )
- Test case
-
Finding contacts with invalid fields
-
Test case:
findAny g/helicopter
(‘helicopter’ is not a valid gender)
Expected: Error details shown in the feedback box -
Test case
findAny c/HAHA g/M
(‘HAHA’ is not a valid called status)
Expected: Error details shown in the feedback box
-
-
Finding contacts that do not exist in the database
- Test case:
findAny n/[any substring that does not exist in the database]
Expected: No contacts are displayed
- Test case: